Taubenmagnet
Letztens gab ein Jagdfreund an wie ein nackter Neger - er sei jetzt Besitzer eines Krähenmagneten, den man für schlappe 30 Euro auf Taube umrüsten könne...
Na toll, so was wollte ich auch, aber für so ein Spielzeug schlanke 80 Euronen auf den Tresen legen? Niemals!
Plus 30,- für die Tauben, nein, nein, nein!
Also besorgte ich mir erstmal drei Locktauben für €3,60 das Stück und rüstete sie mit etwas Alurohr, welches ich auf einer Seite mit einem Gewinde versehen habe, und einer Halteschraube magnetmäßig um. Die Schraube habe ich dann mit etwas Moosgummi und Heißkleber (ich liebe Heißkleber) abgedeckt.
Auf der Suche nach einem preiswerten Getriebemotor wurde ich bei Amazon fündig, dort werden kleine Motoren von feilgeboten und ich erwischte einen zum sehr günstigen Preis von knapp neun Euro.
Anmerkung vom 28.Juli 2012: dieser Motor hat sich für diese Aufgabe leider nicht bewährt.
Als Rotor wählte ich nach langem Überlegen einen Holzknopf aus dem Baumarkt, welcher mit einem vier Millimeter Gewinde ausgestattet ist. Drei Löcher angebracht, drei Schlitze zur Außenkante - das sollte reichen, die Drähte mit den Tauben zu halten.
Des Dramas erster Teil....
Der angepeilte Termin für den Ersteinsatz rückte immer näher und ich hatte weder die Ansteuerung, geschweige denn die Mechanik fertig. Dazu kam, dass für das Wochenende auch noch Schneeregen angesagt wurde.
Es kamen also noch einige Anforderung bezüglich der Witterungsfestigkeit hinzu. Ich wählte eine Kunststoffdose (Bonbons aus der Apotheke), baute den Motor von unten ein und montierte die beiden kleinen Flacheisen, welche als Bodenanker dienen sollten.
Das Ergebnis war extrem labil. Wabbel, wabbel. Gut, zwei Patronen Heißkleber später hatte sich das Problem erledigt, die Stabilität nahm proportional zur Festigkeit des Klebers zu.
Die Steuerung wollte natürlich auch nicht, mit den angedachten 3 AAA-Zellen brach die Spannung zusammen, also wurde die Schaltung für den Betrieb an einem 6V Bleigelakku angepasst, d.h. ein 5V Regler 7805 wurde fällig und die Fläche der Platine schmolz wir Schnee in der Sonne.
Der Akku wanderte in eine Plastikdose, die schon die Batterie der China-Cam beherbergt hatte
Dann der erste Probelauf: eine Katastrophe! Die Tauben bewegten sich erst, wenn der Motor schon wieder abgeschaltet war, die Drähte mit den Tauben wirkten wie Federn und luden sich regelrecht mit Bewegungsenergie auf, die dann verzögert abgegeben wurde. Schlimmer noch, der Rotor eierte auf der Motorachse herum und der kleine Motor quälte sich, dass es mir leid tat.
Also zurück zum Start....
Des Dramas zweiter Teil....
Das Gehäuse wurde neu geplant und sollte aus Plexiglas gebaut werden, der Deckel sollte als Führung für die Motorachse dienen und die Erdspieße waren auch viel zu lang.
Die Motorsteuerung sollte nun die Drehzahl per PWM herunterregeln und alles eben ein bißchen schicker werden.
Versuche mit der PWM ergaben recht schnell, dass das Drehmoment des kleinen Motors nur noch in homöopathischer Menge vorhanden war, ich beschloß daher, den Antrieb direkt an einer 12V Batterie zu betreiben.
Leider stellte sich heraus, dass der ausgesuchte MOSFET, trotz seiner angeblichen Thresholdspannung von zwei Volt nicht geneigt war, bei angelegtem Highlevel durchzuschalten. Also habe ich noch einen kleinen Treibertransistor eingebaut, welcher das Problem umgehend behob, dafür aber neue Fehler produzierte. Dazu später mehr.
Des Dramas dritter Teil
Nachdem sich der kleine Motor zwar leistungsmäßig durchaus als geeignet erwiesen hatte, versagte leider das Getriebe. An dieser Stelle war Schluß mit der Bastelei und etwas solideres musste her.
Der Neuanfang
Man nehme einen "Elektromotor 6-12V DC Getriebemotor Modelbau Motor NEU" von eBay, der aussieht, als ob er eigentlich einen Scheibenwischer in japanischen Kleinwagen antreiben sollte.

Das nennt man solide Qualität :-)
Nun ein paar kräftige Scheiben aus solidem Aluminium, jeweils 25mm dick. Da ich leider keine Drehbank besitze, mussten sie vernünftig und im Winkel abgesägt werden, was der Metallhändler mit Vergnügen erledigte.
Die Nuten und Bohrungen habe ich mit viel Mühe mit der Tischbohrmaschine und einigen Fräsern herausgearbeitet, alles kein Hexenwerk. Dazu noch ein Gewinde für die Achsbefestigung und wir haben dies:
Die obere Scheibe, die mit den drei Nuten, wird die Arme für die Tauben aufnehmen, die andere Scheibe dient als Kupplung für den rotierenden Arm des Elektromotors.
Ein paar preiswerte Kugellager von eBay sorgen für sauberen Rundlauf und ein langes Taubenmagnetleben....
Man kann sich das ungefähr so vorstellen:
Mit ein bißchen Gehäuse sieht das dann so aus...
...und von oben inklusive der verlockenden Tauben so:
Das ganze Teil ist durch die großen Alu-Teile so schwer, dass keine Erdspieße benötigt werden. Der Taubenmagnet steht frei und kippt nicht um.
Dem aufmerksamen Beobachter ist vermutlich nicht entgangen, dass die Tauben nicht mehr den eingangs vorgestellten entsprechen. Ich habe festgestellt, dass meine Konstruktion zuviel Masse hatte und das heißt für die Tauben: Abspecken!
In diesem Fall bedeutet dies, dass die Schraube aus dem Rücken entfernt und die Alu-Röhre eingekürzt wurde. Hier zeigen sich die Vorteile von Heißkleber: die Gummipads der Schraubenabdeckung brauchten nur kurz erwärmt zu werden und ließen sich ganz einfach und rückstandsfrei ablösen.
Als oberer Abschluss dient eine selbstgebaute Madenschraube, schlank und effektiv. Das Röhrchen wird nun am Rumpf von unten mit einer kleinen Blechschraube befestigt.
Details siehe Abbildung:
1. Das Aluröhrchen mit der Befestigungslasche
Dazu habe ich das Rohr auf gut 1,5cm längs halbiert, eine Hälfte entfernt und die andere flach geklopft.
2. Die gebohrten Locktauben vor der Montage
3. Locktaube mit dem modifizerten Alurohr
4. Die fertigen Locktauben. Krähen gehen natürlich auch ;-)
Unten sieht man noch einmal die Tragarme, auf denen die Locktauben rotieren. Die 4mm Aludrähte werden lediglich in den Rotor gesteckt und halten durch das Gewicht der Kunststoffvögel ohne zusätzliche Befestigung.
Diese Locktauben sollten auch auf den käuflichen Krähenmagneten funktionieren, allerdings kosten sie dann nur etwa 12 Euro.....
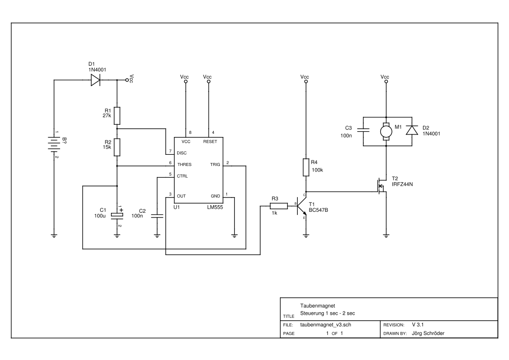
Die Steuerung
Ursprünglich war zur Steuerung ein AVR Microcontroller vorgesehen, nachdem aber die PWM zum Einbruch des Drehmomentes führte, der N-Kanal MOSFET nicht sauber schaltete und nur durch eine zusätzliche Transistorstufe zur Kooperation zu bewegen war (was wiederum eine Invertierung des Schaltsignals zur Folge hatte), entschloß ich mich, auf einen bewährten, als astabilen Multivibrator beschalteten NE555 zurückzugreifen.
Der NE555 hat leider die Restriktion, dass die Einschaltzeit immer länger ist als die Impulspause. Dieser Mangel läßt sich aber durch einen nachgeschalteten Inverter einfach umschiffen (oder besser: umkehren). Immerhin arbeitet die Schaltung nur noch mit einer einzigen Spannung, welche außerdem viel besser beim MOSFET ankommt. Er schaltet sicher ein und aus, sowohl bei 12, als auch bei 6 Volt.
In der hier verwendeten Dimensionierung von R1 und R2 läuft der Motor eine Sekunde lang und steht dann für 2 Sekunden. An dieser Stelle können gegebenfalls Anpassungen für den eigenen Elektromotor vorgenommen werden.
Der Schaltplan (erstellt mit gEDA):
Falls die Schaltung nicht wie erwartet funktionieren sollte, kann ich mit diesem Dokument Erste Hilfe leisten...
Das Finale
Nachdem das Gehäuse fertiggestellt wurde, sorgt etwas Mattlack für die notwendige Tarnung des Magneten und evtl. der Batterie:
Und dieses Video beweist, dass es tatsächlich funktioniert:

